【文章编号】1002—6274(2024)04—076—16
王淑敏
(大连海事大学法学院,辽宁大连116026)
内容提要:历经WTO成员方多年努力,由中国倡导并助推,终于实现了历史性突破——非贸易领域的投资便利化协定应运而生。这不仅预示着国际投资法的聚焦已从投资自由、投资促进、投资保护等传统领域,转向投资便利化这一新型议题,投资便利化正在成为全球治理的一种新趋势,还标志着中国在多边机制尝试设置议题、推进议题、提供公共产品、抵御任何脱钩断链的重大突破。在此背景下,中国签署的双边投资条约作为外资立法的延伸,其升级的动力机制已经形成,理应在透明度、简化程序、投资争端预防机制等方面形成合力。与此同时,国内立法作为履约机制的重要载体,更应注重国内行政程序简化的自身改革,加快电子政务的创新力度,与双边投资条约形成“鸟之两翼、车之两轮”。作为改革开放先行区和制度创新试验田,海南开创国际投资“单一窗口”,期冀先行先试、以地方立法“星星之火”,为各地投资便利化形成“燎原之势”。
关键词:投资便利化;《促进发展的投资便利化协定》;外资立法
【中图分类号】DF964
【文献标识码】A
投资便利化以其蕴蓄已久的能量,正在发动新一轮国际投资治理的改革大潮。中国屹立于大潮之颠,推动着投资便利化从投资自由、投资促进、投资保护等众多议题中脱颖而出,从不具约束力的原则演变为具有约束力的协议。为了实现这一目标,第一步是推进国际组织承认投资便利化成为独立议题。长期以来,投资便利化并无统一、权威的概念,甚至有很多学者质疑其并非独立议题,而是附着在投资自由、投资促进、投资保护等其他议题之中。恰逢二十国集团(G20)杭州峰会契机,中国利用轮值主席国身份,促成一项可持续投资便利化的支持计划闻世。不过,上述文件并非法律,值得一提的是,中国对于国际投资法的贡献亦功不可没:从区域规则的角度来看,中国助力《区域全面经济伙伴关系协定》(Regional Comprehensive Economic Partnership,RCEP)进行了成功的尝试——设置投资专章——内载第17条“投资便利化”条款;从多边规则的角度来看,中国积极倡导并参与在世界贸易组织(WTO)框架下以透明、包容的方式进行“结构化讨论”和谈判,推动WTO成员于2023年11月最终确定《促进发展的投资便利化协定》(Investment Facilitation for Development Agreement)(以下简称《IFD协定》)的正式文本,之后这项协定向WTO所有成员方开放。虽然其饱受并非多边(multilateral)、而是诸边(plurilateral)协定
[1]质疑,它的效力——仅适用于签署国的特定政策领域的承诺,从而WTO可能形成“可变的几何结构”,
[1]P101但无论如何,这项以最惠国待遇为基础的投资便利化规则对于国际社会的贡献是颇具划时代意义的。第二步,中国一直大力推进国内外资立法趋向国际高标准的投资便利化变革。基于原有的“外资三法”
[2]已经难以适应新的要求,加之从2013年以来,陆续推出的自由贸易试验区以及自由贸易港在简政放权方面先行先试,并形成了可复制可推广的经验,为新外资立法的投资便利化创新奠定了扎实的根基。海南自由贸易港的立法“更上一层楼”,专门设立了“投资自由便利”专章,此举对于引领国内全面构建更为开放的投资便利化规则而言是意义非凡的。回溯外资立法如何走上投资便利化之路,首先需要廓清的是投资便利化是否成为独立议题,以及中国在这场纷争中的态度与立场,这直接影响着国内立法的投资便利化价值导向。其次还需甄别国内外资立法与现有的多边、双边条约之间的关系是什么,以及这些条约中的投资便利化规则如何协调以投资者——国家争端解决机制(ISDS)为特色的传统国际投资协定。这些问题的澄清对于中国继续引领投资便利化大潮之颠,推进外资立法升级换代都具有重大的理论意义和现实价值。
一、投资便利化能否成为独立议题:中国何去何从
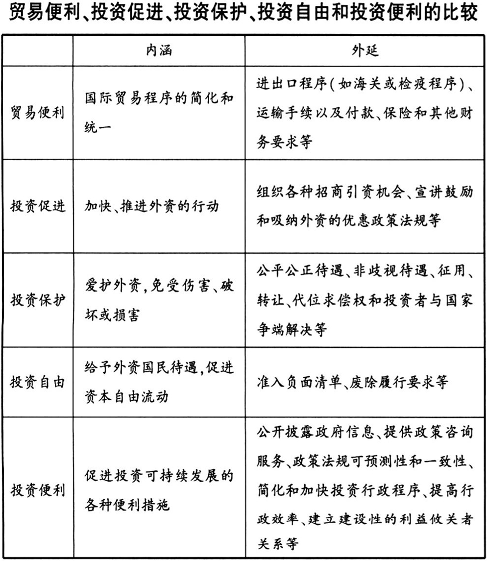
毋庸置疑,投资便利化是舶来品,其本源来自于国际投资条约或协定。为了明确投资便利化是否成为国际规则的独立议题,当务之急我们需要厘清投资便利与投资促进、投资保护、投资自由之间的关系。总的来说,从国际投资法体系的角度来看,投资促进、投资保护、投资自由和投资便利这些概念都反映了投资政策变化的过程。但它们不是相互分离和分割、而是相互补充的。
[2]P103虽然在法理上彼此之间仍有错综交织,但它们的内涵与外延还是可以区分的。

根据对外经济贸易大学中国世界贸易组织研究院国际经贸规则量化分析团队《国际经贸规则量化分析报告世贸组织成员实质性结束〈投资便利化协定〉文本谈判》2023年第2期(总第8期)https://ciwto.uibe.edu.cn/docs/2023-02/fa7fd255ce6d43ebab 3ae0ecc3919820.pdf,由作者加工整理。
(一)尚未成为单独议题:被传统议题覆盖
的确,无论是在理论上还是在实践中,“投资便利”与“贸易便利”“投资促进”“投资保护”“投资自由”这些术语存在着重叠交叉的现象,故长期以来它们都是难以切割的。
1.投资便利化与贸易便利化议题捆绑一起
例如有学者认为,在WTO体制下将投资与贸易两种议题捆绑,这是一种合乎逻辑和切实可行的办法,应当承认投资与贸易之间的密切相互关系。
[3]P88从区域开放的实践来看,确有这方面的实证——亚太经济合作组织(APEC)和环印度洋区域合作协会(IOR-ARC)的模式就包括四个组成部分:一是贸易自由化(对非成员国不歧视);二是贸易和投资便利化;三是经济和技术合作;四是贸易和投资对话。据此,基本步骤包括共享有关贸易、融资、投资制度、知识产权、采购程序、海关法规、检疫要求等方面的信息,然后在采取措施统一标准之前为上述地区编制纲要。
[4]P258-259但在理论上,国际投资与国际贸易是存有差异的。投资旨在向国外市场提供资金、知识产权和固定设备,其后果在于占领国外生产和劳务市场,取得所投资企业的管理和控制权;而贸易的复杂性大大低于外国直接投资,反映的是纯粹货物和服务在地理空间意义上的的输出与输入。令人关注的是,在WTO框架下,两个议题是各自独立的。贸易便利化议题通常被定义为“国际贸易程序的简化和统一”,所谓贸易程序是收集、提交、交流和处理国际贸易中货物流动所需数据的活动、做法和手续。这一定义涉及广泛的活动,如进出口程序(如海关或许可证程序)、运输手续以及付款、保险和其他财务要求。
[5]P45简而言之,通关效率是影响贸易便利化的最大变量,而这取决于海关的有效监管与便利平衡。基于此,WTO成功缔结了《贸易便利化协定》(the Trade Facilitation Agreement,TFA),作为WTO自1995年成立以来达成的第一个多边贸易协定,其核心条款大多规制通关便利化,并成为顺利通过下一个《投资便利化协定》的主要催化剂。
2.投资便利化与投资促进议题界限不清
对于“促进”而言,其本意在于加快、推进,为此许多投资条约都设计了投资促进条款,其中,简约版的范式如中加双边投资条约;
[3]复杂版的则以《东盟全面投资协定》(ACIA)为典型——“东盟经济共同体(以下简称东盟)还承诺东盟成员国通过具体行动,促进东盟成为一个综合投资区域和生产网络,创造必要的环境,促进投资和新的增长领域进入东盟,并促进东盟内部投资,以及中小型企业和跨国企业、东盟跨国公司之间的产业互补和生产网络,联合投资团体的成长和发展。”
[6]P70不难发现,上述两种语境下的“促进”无论是内涵还是外延仍不清晰、难以认定。正是“促进”如此语焉不详,UNCTAD《世界投资报告2015》索性将投资促进范畴涵盖投资便利化——增加对内和对外投资促进条款(即东道国和母国措施),以及联合和区域投资促进条款,其中包括投资便利化的监察员(Ombudspersons)制度。
[7]Pxii
3.投资便利化与投资保护议题难以甄别
从表面上看,“保护”似乎比“促进”更易理解,其要义在于爱护,免受伤害、破坏或损害,也就是说,投资保护更倾向于提供事后救济。但事实上,投资便利化与投资保护议题仍然边界不清。例如,ACIA语境下的“保护”是指“将加强对所有投资者及其投资的保护。……包括关于ISDS的规定;资本、利润、股息等的转移和返还;关于征用和补偿的透明度;充分保护和安全;以及对冲突造成的损失的赔偿处理。”
[6]P70通过扩展式解读,似乎上述保护的范畴定位于事后救济,但有学者还主张增加事先预防措施——“投资保护旨在通过提供实质性或程序性权利来保护投资者免受东道国不确定的政治风险的影响,例如公平公正待遇、非歧视待遇、征用、转让、代位求偿权和ISDS;从这个意义上说,投资便利化还有助于通过实施防止投资争端的具体机制来保护投资免受更大的损失和成本。”
[2]P103但这样一来,“投资保护”与“投资便利化”的界限似乎更加混沌不清了。
4.投资便利化与投资自由议题无法割裂
如果说“投资促进”或“投资保护”与“投资便利”“如影随形”的话,那么“投资自由”
[4]与“投资便利”更是“唇齿相依”的关系了。自20世纪80年代末以来,国际社会越来越一致认为,在封闭的国家或地区边界内,经济自由主义承诺比经济保护主义萌生更多的增长和创新。
[8]P133事实上,经济自由主义不过是“新自由主义”(Neoliberalism)的自然延续。“新自由主义”这个词是由亚历山大·鲁斯托和弗赖堡等人在20世纪30年代引入的,它标志着对古典或自由放任自由主义的复兴或改革,尤其呼吁建立一个强大的国家来监管、保护和扩大自由市场。
[9]P441“新自由主义”的重要特征之一在于对国际贸易和投资更加开放。对此有学者进行了如下总结“投资便利化往往是对缺乏投资自由的补充。由于外资管制的许多领域对一个国家来说是敏感或根本的,投资自由不可能完全实现,但发展投资便利化可以提高承诺范围内投资流动的效率和透明度,并能够减少外资管制中的灰色壁垒。”
[2]P103这一观点揭示了二者的关系。
(二)已经成为单独议题:获得国际组织共识
的确,如上文所述,在目前绝大多数国际投资条约中,投资便利化规则不是单独提供的,而是在“投资促进”或“投资保护”等不同的条款中表达或包含的。但不可小觑的是,随着投资便利化规则的不断发展,国际投资条约越来越倾向于引入更加丰富、详细的投资便利化条款。事实上,近年来,学者们关于将投资便利化作为一个独立概念议题的趋势越来越明显。例如费里佩·艾斯、佩德罗·门东加·卡瓦尔坎特建议,解决投资便利化概念的最适当方法是采用负面清单方法,即澄清便利化范畴之外的内容,这有助于将投资便利化框架与国际投资法的争议领域,包括ISDS、国际最低标准和市场准入等问题隔离开来。
[10]P199以巴西为首的一些国家已经开始重塑其双边投资条约,以纳入投资便利化目标;这项名为《合作与投资便利化协定》的新一代双边投资条约进一步证实了投资便利与投资保护之间的区别。
[10]P199值得关注的是,国际组织对这一概念提出了一些定义,并达成了一定程度的共识。下文将按图索骥,探寻几个共识溯源,以获得支撑。
1.成为APEC单独议题
APEC领导人于2007年同意制定一项投资便利化行动计划,旨在进一步促进APEC成员经济体的投资。2008年,APEC各方达成共识并发布了《投资便利化行动计划》(Investment Facilitation Action Plan,IFAP),首次对投资便利化作出了定义——“投资便利化”是“各国政府在投资周期的各个阶段为吸引外国投资和实现效率最大化而采取的一系列行动”。
[2]P99按照扩展式释义,其定义揭示了投资便利化的宗旨在于吸引外资,为此,东道国管制的行政行为应当尽可能地实现效率最大化。世界各国的经济都依赖外国投资的流入来实现经济增长和发展,在发展中国家,外国投资更是主要的收入来源。2022年,在发展中国家,外国直接投资增加了4%,达到9160亿美元,占全球流量的70%以上,创下历史新高。发展中国家宣布的绿地投资项目数量增加了37%,国际项目融资交易增加了5%。这对工业和基础设施的投资前景是一个积极的迹象。
[11]Pxiv由此可见吸引外资在投资便利化元素中的核心地位。在此基础上,IFAP汇集了八项指导原则:原则之一——促进制定和管理投资相关政策的可接受度和透明度。原则之二——加强投资环境的稳定性、财产安全和投资保护。原则之三——加强投资相关政策的可预测性和一致性。原则之四——提高投资程序的效率和效力。原则之五——建立建设性的利益相关者关系。原则之六——利用新技术改善投资环境。原则之七——建立投资政策的监测和审查机制。原则之八——加强国际合作。
[12]P1
2.成为UNCTAD单独议题
UNCTAD《世界投资报告2015》中的“投资便利化”“旨在使投资者更容易在东道国建立和扩大投资以及开展日常业务的一系列政策和行动”;具体措施包括:帮助简化/简化准入、注册或许可程序;设置用于登记投资或业务的“一站式”工作点;或提供关于准入和设立要求的信息,以及投资机会;旨在建立机构结构(例如司法机构、争端预防能力、投资促进机构),以加强各方之间的联系研究和学术中心或促进大型企业的可行性研究投资项目。
[7]P155-156从2015年到2023年,投资便利化措施发展的速度惊人,正如UNCTAD《世界投资报告2023》指出的那样:“2022年,至少有40个发展中国家实施了促进和便利措施,以吸引更多的外国直接投资,并帮助克服全球危机造成的经济挑战。投资便利化措施几乎占所有更有利于投资的措施的52%。”
[11]P61此外,UNCTAD《投资便利化全球行动清单》将投资便利化与投资保护区分开来,并将国际投资政策制定的重点从有争议的保护标准上移开,从而有效地将国际投资议题转向了无争议和建设性的方向,并以投资便利化的名义创造了新的政策空间。
[10]P199对于每项行动清单,各国既可以单方面、也可以在国际合作指导下实施并纳入未来投资条约。具体包括以下十项内容:(1)促进在制定与投资者有关的投资政策、法规和程序方面的可及性和透明度。(2)加强投资政策应用的可预测性和一致性。(3)提高投资管理程序的效率。(4)在投资政策实践中建立建设性的利益攸关方关系。(5)指定一个牵头机构、联络人或投资促进者。(6)建立投资便利化的监测和审查机制。(7)加强投资便利化方面的国际合作。(8)通过支持和技术援助加强发展中国家伙伴的投资便利化工作。(9)加强投资政策,积极吸引发展中的国家合作伙伴投资。(10)通过加强促进投资促进发展的国际合作,包括通过国际投资协定条款补充投资便利化。
[13]P6-10
3.成为经济合作与发展组织(OECD)单独议题
OECD于2015年发布《投资政策框架》(the Policy Framework for Investment)。其对“投资促进”“投资便利”勾勒出了它们的区别:促进和便利投资是两种截然不同的活动;前者是促进一个国家或地区成为投资目的地,后者是让投资者更容易建立或扩大现有投资;有效的投资促进利用了一个国家投资环境的优势,突出了有利可图的投资机会,并有助于确定当地合作伙伴;在便利化方面,有效的“一站式”服务实施工作组是投资决策的一个关键因素,尤其是如果它们降低了投资者的交易成本(复杂的行政负担是投资的重大障碍);有效的投资便利化还可以通过减少决策过程中涉及的步骤数量来降低腐败风险;投资便利化的核心任务包括填补不连贯或不准确的政策造成的信息空白;因此,投资便利化可以为投资者提供公共行政和政策方面急需的清晰度。
[14]P39
4.成为WTO单独议题
这项协定最初是由一组发展中国家和最不发达国家成员认识到贸易和投资是经济增长和可持续发展的双重引擎这一事实而发起的,旨在推进制定一项多边协定,提高投资法规和程序的透明度和效率,以及对于外国投资者更有效率和吸引力。因此,自2017年以来,WTO成员致力于针对投资便利化促进发展的多边框架进行谈判。谈判的焦点特别体现在以提高东道国经济体投资措施的透明度和可预测性,提高行政程序和要求的效率和速度,并建立联络点(Focal Points)或监察员类型的机制。值得注意的是,在结构性讨论的各个阶段,各国都强调,讨论不应涉及市场准入、投资保护或ISDS。这一共识反映了WTO成员将投资便利化与投资自由、投资保护区分开来、作为一项独立议题的态度。2024年2月,123个WTO成员在XXX扎比召开投资便利化专题部长会议,宣布正式达成该协定——《投资便利化促进发展协定部长级联合宣言》。
[15]P1
《IFD协定》的目的在于,“提高措施的透明度,简化行政程序,采取其他投资便利化措施,促进国际合作,以此促进缔约方之间的外国直接投资流动,特别是流向发展中国家和最不发达国家缔约方的外国直接资本流动,以促进可持续发展。”
[15]P6基于此,一方面,投资便利化的内涵定位是:为便利外国直接投资,一方就另一方投资者的投资活动采取或维持的措施;另一方面,投资便利化外延排除了市场准入承诺,ISDS规则;政府采购;补贴或补助(投资者根据东道国的法律法规无法获得)。
[15]P6具体而言,《IFD协定》包括以下核心内容:
(1)透明度要求。具体体现在四个方面:一是为投资者遵守预留合理时间、公开披露并解释以下信息:对外国直接投资开放、限制或禁止;投资实际步骤(公司设立和商业登记、连接基本基础设施、财产的取得和登记、施工许可证、资本转移和支付、税款支付、向投资者提供的公共激励措施、解决破产问题);相关主管部门的联系方式。二是通过单一信息门户提供政府电子出版物的相关网络链接。三是公布各方设立的投资便利化委员会网站、协调中心或适当机制的联系信息。四是公开提供为进行投资活动而入境和临时停留的自然人信息。
[15]P9-12
(2)精简和加快行政程序。其一,投资许可措施客观、透明、程序公正。其二,申请期限切实可行。其三,接受法规核验的文件副本。其四,在切实可行的范围内,提供处理申请的指示性时间表。其五,为申请人提供补充信息的机会。其六,如果申请被驳回,尽可能以书面形式通知申请人拒绝的原因,以及重新提交申请的程序。其七,避免要求申请人就每次许可向一个以上的主管部门提出申请。其八,批准费用合理透明。其九,在线提交申请。其十,确保主管部门独立于任何投资者或从事需要批准经济活动的企业作出决定。其十一,维持或建立司法、仲裁或行政法庭或程序独立公正。最后,鼓励在适当的时间间隔内审查普遍适用的措施。
[15]P13-16
(3)联络点、国内监管一致性和跨境合作。具体为:设立或维持一个或多个联络点或适当机制,确保其负责投资程序的主管部门根据其法规相互合作、协调其活动,鼓励各自主管部门进行合作。合作领域具体包括:交换执行协议的信息和分享经验;交流国内投资者的信息;促进便利化议程,发展投资,包括对中小微企业投资。
[15]P17-18
(4)对发展中和最不发达国家成员的特殊和差别待遇。一是应认识到发展中和最不发达国家成员在实施协定条款时遇到的特殊困难。二是协定分为三类条款。一是协定生效后立即执行,如属最不发达国家成员,则在协定生效后一年内执行;二是协定生效后一段过渡期之后执行;三是协定生效后一段过渡期后执行,并要求提供援助和支持。发展中和最不发达国家成员自我评估并决定归人哪类。
[15]P19-26
(5)可持续投资。一是鼓励投资者自愿将该一方认可或支持、国际公认的负责任商业行为原则、标准和准则纳入其商业惯例和内部政策。二是防止和打击与协定范围内事项有关的腐败和洗钱行为。三是各方同意根据其法规以及其所遵守或支持的国际商定标准、承诺,交换信息和最佳做法,包括在投资便利化委员会内确定预防和打击影响投资事项中的腐败和洗钱的措施或合作领域。
[15]P27
(6)制度安排和最后规定。一是WTO投资便利化委员会应开放供所有成员参加,并应选举自己的主席。二是不得要求任何一方提供保密信息。三是一般和安全例外。《服贸总协定》及《1994年关贸总协定》一般和安全例外条款适用于本协定。四是金融例外。协定中的任何内容均不得解释为阻止任何一方出于审慎原因采取或维持措施,包括:保护投资者、存款人、保单持有人或金融服务供应商对其负有信托责任的人;或确保金融体系的完整性和稳定性。五是货币和汇率政策。协定的任何规定均不得解释为阻止一方采取或维持为追求货币政策、汇率政策或相关措施而采取的普遍适用措施。五是争端解决。对于与协定的解释和适用有关的任何争端,双方只能诉诸争端解决谅解机制(DSU)。鼓励各方考虑诉诸DSU的斡旋、调解和调停以及仲裁,以促进其争端的解决。对于负责任的商业行为和反腐败措施问题,双方不得诉诸DSU。
[15]P28-31
5.成为RCEP单独议题
值得一提的是另一法律文件——RCEP。其投资章独到之处在于,将投资自由、投资促进、投资保护、投资便利区分开来。
[5]涉及投资便利化条款,该条款包括了以下五方面内容:(1)根据其法律法规,各缔约方应努力促进缔约方之间的投资:为各种形式的投资创造必要的环境;简化投资申请和审批程序;促进投资信息的传播,包括法律政策法规等;建立或维持联络点、“一站式”投资中心、联络点或其他机构,提供援助和咨询服务、许可证提供便利;以及设立咨询点、“一站式”平台等一系列措施。(2)建立投诉机制。通过以下方式友好解决投诉或不满:接收并适当转交投资者提出与影响其投资的政府活动投诉;尽可能协助投资者解决难题。(3)尽可能地建立相关机制,并向投诉问题较多的政府机构提出解决建议。(4)提供政府部门之间举行会议便利,以交流知识、方法、更好地促进投资。促进行政机关的协调配合。即缔约方应通过举办国内主管机关会议、促进信息交流等方式,更好地推动投资便利化。(5)该条款不影响任何争端解决程序。
(三)中国在这场论战中的立场:全力支持独立
事实上,无论是在多边还是在区域层面规则,中国均致力于推动投资便利化趋向独立。这不仅有助于中国进一步参与全球投资法治治理,也有助于加强国内投资立法与签署的双边投资条约及自贸协定的协调,共同加快投资便利化进程。
1.支持多边规则的独立议题
从多边规则的视角来看,2016年,G20第11次峰会在中国杭州举行,作为轮值主席国,中国利用这一机遇推进了一项涵盖可持续投资便利化的支持计划——《二十国集团全球投资政策制定指导原则》(G20 Guiding Principles for Global investment Policy Making)的达成。这引起了全球的关注,意味着中国支持投资便利化的理念与方法纳入了国际共识。2016年7月在上海举行的贸易部长会议和2016年9月在杭州峰会上的国家元首会议都批准了这些原则,目的是促进一个开放、透明和有利的全球投资政策环境;促进国家和国际投资决策的一致性;促进包容性经济增长和可持续发展;最终确立了透明度和可预测性、争端预防,负责任的商业行为和追求投资便利化政策等九项原则。从成立G20贸易和投资工作组的决策过程来看,中国对投资便利化议题始终特别感兴趣。这既反映了外国直接投资在中国自身发展中的作用,也反映了中国最近作为一个重要的全球投资者的崛起。尽管这项计划一切都是相当笼统的——不具约束力的广泛声明,但此举极大地推进了国际投资综合框架架构迈出可取的一步。
[3]P90这份支持计划推进的投资便利化措施重点在于透明度,特别是兼顾了投资母国的透明度,这反映了中国既作为吸引外资、同时又是海外投资大国的双重考量。此外,该计划推动在WTO框架内达成可持续的投资便利化谅解书,该谅解书完全侧重于鼓励向发展中国家提供可持续外国直接投资的实际方法。
[3]P86-88以后的事实印证了这项计划的成效,为WTO《IFD协定》的推进贡献了中国智慧。在中国的建议下,G20决定保留其贸易和投资工作组,即使它可能不会举行部长级会议,仍可继续成为一个宝贵、额外的政府间平台,系统地讨论与国际投资治理有关的一系列问题,并成为这方面理念的孵化器。
[16]P326
更值得一提的是,中国、巴西、阿根廷、尼日利亚和其他发展中成员组成了“投资便利化促进发展之友”(FIFD)。2017年4月4日,中国作为FIFD的初始成员参加了WTO关于投资便利化促进发展的非正式对话。2017年4月21日,中国提出了《投资便利化可能要素》(Possible Elements of Investment Facilitation),主要针对提高透明度、提高效率、满足发展中成员和最不发达成员的需求。
[17]P334在2017年WTO第11次部长级会议上,中国、欧盟、日本、加拿大、巴西、阿根廷、马来西亚、尼日利亚等66个WTO成员出席了投资便利化发展会议,其中64个成员签署了《投资便利化促进发展联合声明》。
[2]P1182017年7月24日,“电子商务促进发展之友”(FED)和FIFD联合举办了题为“弥合数字鸿沟:利用电子商务和投资促进包容性贸易和发展”的研讨会,中国常驻世贸组织代表张向晨在会上作了主旨发言并指出,“如何解决基础设施和技能差距问题,是我们实现包容性发展需要回答的根本问题。在投资便利化和电子商务政策方面发挥协同作用可能为我们提供一个解决方案。”
[18]2019年12月4日,在“加入WTO改革:第12届部长级会议(MC12)”上,他进一步解释了投资便利化的核心要素“对投资便利化的关注伴随着人们认识到,投资政策的可预测性、透明度和效率有助于创造一个吸引投资和促进贸易的环境。在这方面,投资便利化方面的国际合作将有助于刺激所需的投资,提高各国的生产力并增加贸易。经济增长和发展将随之而来,特别是对发展中国家和最不发达国家更有意义。”
[19]至于投资便利化外延的排除问题,各国的立场也有所差异:摩洛哥主张排除国内税收措施;巴西的主张更加保守,否定外资准入审批属于投资便利化;中国则在补贴方面持有异议,例如政府支持贷款、信托、保险这类措施应当不予适用。
[6]基于投资便利化非适用准入已是大势所趋,此外尽量避免补贴这些敏感问题的争议,中国的这些建议最终在《IFD协定》的文本中均得以实现。
2.支持区域规则的独立议题
从区域规则的视角来看,中国一直作为驱动RCEP谈判的中坚力量。2002年,东亚研究小组(East Asia Study Group,EASG)提出了建设东亚共同体的分阶段目标,其中包括建立东亚自由贸易区(EAFTA)“10 3”模式。所谓“10 3”是指东盟10国与中国、日本和韩国组成的合作机制,中国是EAFTA的主要支持者。
[20]P139-1402006年,日本政府提出了“东亚全面经济伙伴关系协定”(CEPEA)“10 6”模式,即东盟10国与中国、日本、韩国、印度、澳大利亚和新西兰组成的合作机制,这与中国的“10 3”模式产生了分歧;为了弥合EAFTA、CEPEA的政策鸿沟,中国和日本在2011年8月举行的经济部长会议上共同提议成立货物贸易、服务贸易和投资自由化工作组;11月,东盟在中日共同倡议的基础上,向东亚峰会提出了建立三个工作组的建议,并提出了建立RCEP的设想;2012年8月30日,东盟与自由贸易协定伙伴国举行第一次经济部长会议,会议通过了《区域全面经济伙伴关系谈判指导原则和目标》,确定了RCEP下的投资谈判将涵盖以下四个支柱:促进、保护、便利化和自由化;11月,参加东亚峰会系列会议的16位领导人发表联合声明,宣布RCEP谈判将于2013年初开始,计划于2015年底前完成。
[20]P140
二、外资立法投资便利化之前世:能否寻觅蛛丝马迹
正如上文所提,《IFD协定》的出现是中国积极参与全球治理的一次重大实践,也为我们外资立法的完善积累了更多的经验。不过,投资便利化变革起步较晚,直到2000年以后才成为独立议题,以至于中国外资立法的影响不超过二十年。根据商务部统计,截止2023年,中国签署的双边投资条约数量升至106个,
[21]这其中包括第一代、第二代、第三代和第四代双边投资条约。此外,中国签署22项自贸协定,其中20项都包含投资条款。
[22]在这些条约以及中国早期推出的“外资三法”(1986年-1988年)中,是否找到投资便利化萌芽是有争议的,而且这些条约本身是否属于外资立法的范畴,也是有争议的。因此,下文根植于国际法与国内法关系的“一元论”“二元论”理论要义,来证明它们属于广义的外资立法外延,并将它们所处的时期比喻为中国“外资立法之前世”。
(一)投资条约或自贸协定:是否纳入广义的外资立法
如果想回应中国签署的投资条约或自贸协定是否属于广义的外资立法,需要从“一元论”与投资仲裁实践的两个维度进行思辨。
1.理论(“有限一元论”)论据:支持纳入
从经典的国际法理论要义——国际法与国内法关系(“一元论”“二元论”)来推导出涉外立法的外延是有说服力的。在一本颇具权威和世界影响的国际法专著(兼教科书)——《布朗利的国际公法原理》中,它们之间的关系被解读为“往往表现为高级理论层面的冲突,通常是‘二元论’和‘一元论’之间的冲突。‘二元论’强调的是国际和国家法律体系的独特性和独立性。国际法被视为国家之间的法律,而国内法适用于一个国家内部,规范其公民之间以及与该国的关系。任何一种法律秩序都无权创建或更改另一种法律的规则。当国际法全部或部分适用于任何国家法律体系时,这是因为该体系的一项规则使国际法生效。在国际法和国内法发生冲突的情况下,‘二元论’者会假设国家法院将适用国内法,或者至少由国家系统来决定哪条规则将占上风。‘一元论’假定国家法和国际法形成一个单一的法律秩序,或者至少形成若干相互关联的秩序,这些秩序应当被认为是连贯一致的。在此基础上,国际法可以直接在国家法律秩序中适用。因此,凯尔森提出了国际法和国内法关系的‘一元论’。但凯尔森的理论很复杂,因为他认为法律秩序之间的关系同样有可能是基于国内法的首要地位而不是国际法。”
[23]P48从这两派学者的争论中可以推导出涉外立法的识别,因为,涉外立法外延分歧的焦点在于是否包含国际法规则。在中国学者看来,“一元论”与“二元论”各有其理,更有中国学者提出了“有限一元论”,主张涉外立法不仅包括本国立法,也包括中国企业和公民在域外适用的国际法规则或外国立法;
[7]还有的学者倾向“二元论”,认为涉外立法是仅限于国内法调整涉外法律关系的规则。
[8]