标题    全文    标题或全文  |   精确查询    模糊查询
标题:
全文:
制定机关:
全部
文号: 例如:国税发 2009 2号
公布日期:
格式:YYYY-MM-DD,例如:2015-07-06
施行日期:
格式:YYYY-MM-DD,例如:2015-07-06
主题分类:
全部
效力等级:
全部
搜索 清空
跳转条     字体:放大缩小
跳转条     字体:放大缩小
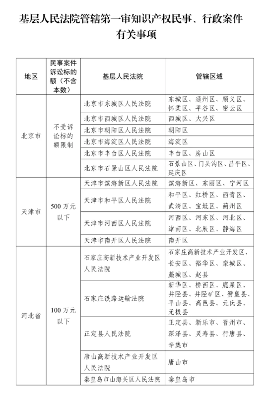
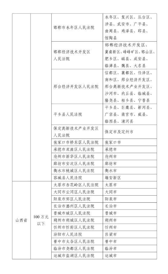
最高人民法院关于印发基层人民法院管辖第一审知识产权民事、行政案件有关事项的通知
最高人民法院关于印发基层人民法院管辖第一审知识产权民事、行政案件有关事项的通知


法〔2025〕167号


各省、自治区、直辖市高级人民法院,解放军军事法院,新疆维吾尔自治区高级人民法院生产建设兵团分院:


  根据《最高人民法院关于第一审知识产权民事、行政案件管辖的若干规定》(法释〔2022〕13号),结合知识产权审判实际,最高人民法院对具有知识产权民事、行政案件管辖权的基层人民法院及其管辖区域作了调整。现予以印发,自2025年10月1日起施行。

  《最高人民法院关于印发基层人民法院管辖第一审知识产权民事、行政案件标准的通知》(法〔2022〕109号)同时废止。本通知施行前已经受理的案件,仍按照原标准执行。

  特此通知。

最高人民法院
  2025年9月23日

image.png
image.png
微信“扫一扫”
法信App“扫一扫”
操作提示
对不起,您未登录或没有权限,不能进行操作!
保存检索条件
X
添加标签:

给这组订阅条件设置标签名称,可以更加方便您管理和查看。

保存条件:
关联法条X