标题    全文    标题或全文  |   精确查询    模糊查询
标题:
全文:
期刊名称:
全部
作者:
作者单位:
关键词:
期刊年份:
全部
期号:
学科分类:
全部
搜索 清空
金融科技的去中心化和中心化的金融监管——金融创新的规制逻辑及分析维度
《现代法学》
2018年
3
70-93
沈伟
山东大学法学院
金融科技去中心化        金融监管        监管路径        监管模式
金融科技的去中心化和中心化的金融监管

——金融创新的规制逻辑及分析维度

沈伟

(山东大学法学院,青岛 266237)

摘要:本文以影子银行为背景,探讨金融法和金融规制领域日益兴起的金融科技的内涵、维度和方向,以及金融科技与金融业之间的融合和竞争。从监管(规制)角度看,金融监管者有很强的克服系统性风险的“中心化”监管趋向,将所有涉及金融的活动纳入现有的金融监管框架之中。这种明显带有“规制俘获”痕迹的监管倾向容易忽视以金融科技为最新代表的金融创新可能给金融业带来的技术、产品和服务方面的正面影响,遏制金融科技所产生的共享经济、金融创新和金融自由化的可能性。本文以金融风险、金融规制和普惠金融为主要分析维度,指出金融科技去中心化的趋势,以及与以银行为中心的中心化金融监管之间的张力,提出应对金融创新的“更好的监管”和“去中心化”路径和有所差别的国别模式。由于缺少系统性风险的现实危害,不适宜将金融科技纳入宏观审慎监管框架,而应通过已有的合规监管模式,在促进金融科技合规的同时,释放金融科技在去中心化过程中伴生的促进共享经济的功能。
关键词:金融科技去中心化;金融监管;监管路径;监管模式
中图分类号:DF438  文献标志码:A  DOI:10.3969/j.issn.1001-2397.2018.03.06
文章编号:1001-2397(2018)03-0070-24
一、金融科技的概念、内涵及中国实践:以影子银行为背景
  金融稳定理事会2011年对影子银行的定义是:受到较少监管或者不受监管的信用中介活动和机构。中国人民银行调查统计司在2012年对中国影子银行给出的初步定义是:从事金融中介活动,具有与传统银行类似的信用、期限或流动性转换功能,但没有受《巴塞尔协议Ⅲ》或等同程度监管的实体或准实体。较为公认的观点认为,影子银行是金融机构创新、逐利与规避监管交错共生的产物;不受传统银行监管框架限制,具有与传统银行类似的信用、期限或流动性转换功能;不受央行的存款保险保护。随着科技和金融的紧密结合和迅猛发展,金融科技日新月异,已经成为广义影子银行的最新组成部分。
(一)金融科技的概念
  “金融科技”(FinTech,是Financial Technology的缩写组合),2011年被首次正式提出,初始主要指代美国硅谷和英国伦敦的互联网技术公司将一些信息技术用于非银行支付交易的流程改进和(或)安全提升。之后,这些科技公司将车联网、大数据、人工智能等各种前沿信息与计算机技术应用到证券经纪交易、银行信贷、保险、财富资产管理等零售金融领域,逐渐形成脱离于传统金融机构和金融体系、独立发展的金融信息技术力量。
  从形式上说,可以把金融科技简单理解为金融和科技的结合,意为技术创新在金融业务领域的应用。就实质而言,非金融机构(主要是技术公司)通常是那些尝试绕过现存金融体系而直接接触用户的科技企业。它们挑战那些较少依赖科技的传统金融机构,将互联网、大数据、人工智能[1]、云计算、区块链[2]等一系列信息技术创新,全面应用于支付清算、借贷融资、财富管理、零售银行、保险、交易结算等金融领域[1]。维基百科认为,“金融科技”是由一群通过科技,让金融服务更高效的企业构成的一个经济产业[3]。沃顿商学院提出,金融科技是用技术改进金融体系效率的经济行业[2]
(二)金融科技的内涵
1.金融科技是一种破坏性创新
  金融科技的本质是什么?英国将“金融+科技”的创新业态统称为“替代性金融”(alternative finance)[3]。世界经济论坛认为金融科技是一种破坏性的创新,会重塑未来的金融服务业[4]。英国安理律师事务所称,金融科技既可以指代在传统金融服务领域的技术创新,也可以指代中断现有金融服务市场的创造性技术服务[5]。从金融市场的角度看,金融科技是破坏性金融(disruptive finance)。金融科技在美国和欧洲市场只对一小部分的消费金融业务产生颠覆性的影响。但是,中国已经过了零界点,金融科技公司已经拥有和大型银行和金融机构同样多的客户[6]
  金融科技的战略和直接后果是改变甚至颠覆传统金融行业。这主要是因为银行业经营方式不佳、效率低、成本高、充斥着利益冲突,容易滋生道德危害。具体而言,金融科技在传统银行业之外形成了一个新的市场体系以优化金融资源配置,改变传统银行业主导的金融市场,变革了传统金融市场的主体、交易工具、交易方式、交易价格等重要因素,实现了信用支付渠道和方式的创新。由于金融科技业提供金融产品和服务,它又构成了金融服务市场的一部分[5]
  金融科技改变了传统银行大而全的商业模式,改变了消费金融、资金划转与支付、投资与财富管理、中小企业银行业务、经纪业务、财产意外险和寿险业务、商业银行业务、保险中介、基金运营、投资银行业务和再保险等。传统银行业务依赖于实体网点分布进行实体化和封闭化的运营模式,金融科技提供的金融产品和服务具有数字化和移动式的特点,以开放式的发展和以软件为中心的解决方案提高了银行运营能力。下表1展示了金融科技对银行业的渗透。
[7]
  金融科技公司将各种前沿技术与理念放在金融市场进行试验、试错,快速迭代产品,高频率地推出具有破坏性创新的产品。这符合熊彼特(Joseph Alois Schumpeter)的观点,即金融创新是一种带有创造性的破坏力量,既带来经济效益和社会福利,也带来经济灾难和社会病痛[8]。这已经超越了传统金融意义的金融市场与产品或服务层面的“金融创新”,会对银行、保险、证券等金融行业的商业模式带来全面的冲击,特别是在支付、保险、存放款、资本募集、理财管理和市场信息供应方面产生重大影响。
2.金融科技以信息技术为驱动
  金融科技是信息科技的延伸,通过以大规模的信息处理进行信息技术创新,改变金融服务和产品的提供方式、时间和地点,创造全新的商业模式。技术起家的金融科技公司从不同角度改造金融业,拓展金融边界,补充传统金融的不足,重塑金融机构和消费者之间的关系。金融与技术的结合改变了金融业态的面貌和方向,未来金融的竞争力不再是牌照、网点或规模,而将从科技中爆发。这种科技和金融的动态、深度融合,有利于优化金融服务和提升金融效率,重构传统金融行业的产品和服务。
  从信息技术角度看,“金融科技”接近于“互联网金融”。但是两者侧重点不同。金融科技是“to B”,主要为金融机构提供科技支持和服务;而互联网金融则更侧重“to C”,直接为消费者、投资者提供服务。与互联网金融不同,金融科技的落脚点在科技,偏重技术属性,科技含量更高,将大数据、云计算、区块链等运用在金融服务和产品上。互联网金融的落脚点在金融,金融属性更强,是传统金融业务与互联网技术结合后的升级版。例如,P2P(纯线上的平台除外),基本就是“传统小贷业务+线上获取资金”的模式。互联网金融实现了“去中介化”和“再中介化”的过程,但是一些金融科技公司早期的金融科技浪潮,如移动支付、实时支付和数字货币等,在本质上没有改变传统的支付方式和支付结构[9],只是通过互联网实现了资金融通和信息中介功能的金融活动。
  金融科技是新技术驱动和监管升级对传统金融造成挤压而催生的混合体,能够扩展融资渠道,促进普惠金融,并且在更加广阔的维度,重塑社会和金融服务的交互方式。传统金融的本质还是排他性。金融服务供需不平衡有力地解释了传统金融业总会有新的市场参与者[10]
3.金融科技深度补充传统金融业
  金融科技本身并不直接从事金融业务,而是与持牌的金融机构合作,通过对金融服务业的拆分和重组,参与金融业务。金融科技公司不是通过传统的商业模式控制价值链的所有环节和客户体验,而是利用获取的客户数据和与客户之间的信任关系接近金融科技发展的核心领域。金融科技依靠数据技术、科技创新变革传统的金融业。科技企业通过技术的差异化获取在金融市场上的竞争力。金融行业借助技术,降低交易成本,优化产品和服务形态,提供差别化的产品和服务。
  在支付方面,移动支付(mobile payment)、电子钱包和商家的移动支付平台、账单整合(integrated billing)、付款和购物软件整合、支付串流(streamlined payment)、新代际安全交易机制(如生物特征的身份验证,biometrics)等金融科技可以让消费者实现无现金交易,改变前端消费者和商家的交易行为。以商业贷款为例,在线平台为个人与企业间相互借贷提供了便利,替代信用模式、非传统数据来源和数据分析进行风险定价。以客户为中心的快速贷款流程,降低了运营成本,增加了借贷渠道。直接改变支付方式的还有可能是支付轨迹——一种非集中清算式的货币(decentralized currencies)与移动货币的结合,取代传统汇兑模式。高科技的支付流程、新型数字化应用和辅助性支付处理网络、电子转账设备的兴起与使用,变革了支付行业。
  传统的金融中介机构为了控制信贷风险,对放款采取严格审查。P2P等替代性放款机制对传统金融机构产生了竞争压力。这些平台弥补了正规银行资金供应的不足,迫使银行建设替代性的存放款平台。这些替代性的放款机制改变了客户对金融产品和服务的需求偏好,因为传统银行提供的多样化的金融产品,替代性放款平台提供的是单一、特定的管道,更具专业性。随着科技的发展,便利化和数字化的交易平台可能进一步增加对金融消费者的吸引力,形成有别于传统银行的竞争优势。和替代性放款机制一样,替代性筹资平台也有利于扩大初创企业或者中小企业的资本筹集渠道。
  自动化财富管理平台(automated wealth management service)、社群式交易平台(social trading platform)、零售交易平台(retail algorithmic trading)提供了精细且价优的财富管理管道。更重要的是,这些管道允许客户扮演更加主导性的角色。这些平台可以为银行提供财富管理交易的外包服务,帮助金融机构降低交易流程中的交易成本。
  金融科技公司充分利用技术优势,普遍使用现成的银行基础设施,如银行账户体系、转接清算网络、云计算资源等,最小化运营成本。消费者脱离传统媒介也使得金融科技公司通过互联网进行低成本扩张成为可能。从目前来看,金融科技除了需要运用传统的互联网技术外,还运用和借助大数据、移动计算、量化模型、云服务、分布计算、人工智能、机器学习、生物识别、区块链等技术。一家金融科技公司在技术要素上并非只是使用其中一项技术,而是结合运用多种技术[4]。可以说,技术要素是金融科技公司可以提供高效、安全、便捷服务的基础,也是金融科技公司构建不同于传统金融的技术支撑。非典型金融从业机构可以进入金融业。比如,利用区块链技术对游戏用户的虚拟物品交易进行记录可以对区块链技术在真实金融领域的应用起到指导作用。区块链商业化最成功的例子是比特币,在资产数字化、物联网和国际贸易结算方面也有巨大潜力。这一技术可以通过后台运作而节省大量开支,还能提高审计和监管的透明度。现有行业领域将被重新分配给新兴、高效的区块链平台拥有者。
  此外,金融科技参与大数据征信服务[11]。传统银行是被动等待客户申请服务之后才开始授信。大数据可以让金融机构降低数据处理成本,在数据中筛选客户,获得商机,然后利用精准数据和风险控制进行贷款管理,跟踪运营管理。大数据、自动信息提供系统(machine accessible data)、人工智能和自动学习系统(artificial intelligence/machine learning)为精细和专业金融交易提供了技术支持。其中,人工智能在智投产品中起到客户动态识别和组合的动态管理两个作用。AppZen是世界第一个基于人工智能技术的自动化金融解决方案平台,通过ReceiptIQ系统的深度学习和自然语言处理等技术,自动化完成审计、合规、结算、分析等服务。
(三)金融科技在中国的实践
  由于互联网的运用,金融科技的规模呈几何倍增长。中国互联网用户以及移动互联网用户超过7亿,占全球互联网用户的20%,为金融科技的发展奠定了良好的客户基础。线上购物和互联网服务(如点对点贷款和线上货币市场基金)的爆炸式增长,为金融科技提供了丰富的用户数据,以便用于信用评级、定向广告和其它产品开发。一些实体企业积累了大量数据和风险控制工具,用于金融业务。日本金融科技不发达的一个重要原因是现代智能手机普及率不高[12]
  在中国的金融市场中,金融科技可以包括互联网和移动支付、网贷、智能金融理财服务以及区块链。在可以预见的将来,发展比较快的可能是四个方面:大数据和互联网征信;科技保险(通过大数据、云计算可以量身定做产品);区块链;人工智能和智能投顾。相关技术进步为金融科技的发展提供强大的技术支持。此外,中国也有像文思海辉和九次方这样的第三方大数据公司,专门为金融机构提供信用评级等金融数据。
  金融科技在中国金融市场上有很高的渗透度,是多种因素作用的结果。传统金融服务的覆盖度不足,线下金融体系仍不发达。金融产品数量少、收益低,投资和融资需求不能得到完全满足。金融业存在规避监管的创新需求。中国消费者更趋向采用电子化消费。中国有40%的消费者会使用新电子支付方式,新加坡则只有4%;35%的中国消费者会通过金融科技接触保险产品,而东南亚市场则只有1%至2%。庞大客户群也使得中国的金融科技公司受到资本的青睐。数据显示,五年来创投投资的中国金融科技公司融资占亚洲总融资比重均超过50%。2015年中国融资金额达到26.8亿美元,增长逾3.3倍,实现交易26笔。2015年以来,陆金所、众安保险、京东金融、蚂蚁金服分别完成融资12.1亿美元、57.8亿元人民币、66.5亿元人民币、45亿美元,成为中国规模最大的4笔金融科技融资。政府的支持也是内地金融科技崛起的主要原因。政府大力推行有利的行业政策及条例。
  从目前中国相对领先的金融科技公司的用户数观察,用户数普遍达到上千万甚至数亿。蚂蚁金服旗下支付宝用户数高达4.5亿,远超国外对标产品PayPal的1.6亿。京东金融于2013年独立运营,依靠其电商业务的优势推出白条等产品[5],用户规模激增,达1亿左右,迎合了大众消费者快消的需求。众安保险作为互联网保险的龙头,最初从电商场景切入业务。截至2016年11月30日,众安保险累计服务客户数量超过5亿,保单数量超过68.27亿。以2016年7月为例,易观千帆数据显示,不少金融科技公司旗下APP用户数(次数)达到百万级。其中,蚂蚁金服旗下支付宝APP活跃用户人数(次数)达到2.8亿,京东金融超过600万人次,宜信旗下宜人贷、陆金所也超过300万人次。
  以大数据风控、机器人理财、区块链应用等为代表的金融科技业态在中国起步发展,加速了那些单纯复制商业模式、缺少技术创新能力企业的淘汰。金融科技目前从1.0阶段(软硬件销售和服务)跳跃发展到3.0阶段(基于金融牌照+科技直接展业)。金融大数据是金融科技公司的核心竞争力。金融科技公司试验新的信用评分方法,运用新方法的数据实验,有望以新方式开发新产品和新服务。阿里巴巴从电子商务、腾讯从社交媒体、百度从搜索引擎起家,通过合作与并购,搜集电商、社交、物流、支付、交易、评价等数据,再结合传统金融征信与风险控制系统,开发金融科技征信和风险控制模型[6]
  中国人民银行在2014年发出8张金融科技征信执照,阿里巴巴旗下芝麻信用、腾讯集团的腾讯征信与中国平安集团的前海征信等可以弥补央行征信的不足[7]。蚂蚁金服的芝麻信用依据电商、支付宝、余额宝的用户数据评分。支付宝APP中“芝麻信用”授权开通后,用户可以看到自己的芝麻信用分(从350分到950分)。分数随交易行为和存款数额浮动,分数越高代表信用程度越好,违约可能性越低。650分以上属于信用中上。芝麻信用已经应用在衣食住行各个方面。芝麻信用推出“信用签证”,分数在700分以上,只需上传护照、照片、受理表三份资料,就可以申请新加坡签证。芝麻信用也和世纪佳缘等婚恋公司合作,以信用分高低筛选未来的另一半。芝麻信用在北京首都机场推出了快速安检通道,信用分达到750分以上的旅客,可以享受快速安检通道。神州租车是首家和芝麻信用合作的企业。当用户的芝麻分达到一定分数,租车不用再交押金。
  京东商城于2013年成立京东金融,建立供应链金融、消费金融、群众募资、财富管理、支付、保险等业务。京东金融除了B2C金融外,也兼营B2B业务,如订单融资、入库单融资、票据融资、资产包转移与信托等。京东金融最出名的消费金融业务是在2014年推出的“京东白条”,类似信用卡,先消费后付款。使用者最大信用额度为1.5万元,可以分24期分期消费京东商城内的商品,服务费为每月0.5-1%,目前该业务已经吸引了千万个消费者。白条业务也扩展到旅游和房屋租赁等领域,京东金融和房屋中介公司丁丁租房推出“丁丁白条”业务。丁丁白条替学生租客垫付首月房租和三个月押金,租客则按月付款,零利息零佣金。京东在2015年投资美国金融科技公司Zest Finance,共同开发新模型应用于京东的消费金融体系,打造一套大数据征信体系,如申请评分、欺诈评分、交易检测、催收评分与套现识别等模式的“风险控制”模型与价格敏感度、用户活跃度、消费购买力、信贷需求潜力等“量化运营”模型,以及识别用户、挖掘用户、个人资产评估、身份特征、履约历史、网络行为偏好与用户社交网络等“用户洞察”模型。形成了以这三个大模式数据为主的大数据征信体系。
  传统制造业企业海尔也涉足金融科技领域,于2014年12月推出“海易”金融平台,注册用户超过150万人,交易量超过20亿人民币。海尔上游供应商5千家,下游经营商3万家,形成了庞大的物流、资金流和资讯流数据。海尔利用这些数据,为上游供应商和下游经营商打造金融产品“预付款理财”等,加速供应链厂商的资金周转率。海尔把上游供应商卖产品给海尔产生的“应收账款”包装成金融商品,即供应商对海尔的“应收账款债权”,转卖给其他投资者。供应商即时获得应收资金,该应收账款由海尔下属企业付给投资者。针对下游经销商,海尔设计“预付款理财”产品。经销商订货时要预先支付预付款,海尔把订金包装成金融商品出售给投资者。这样经销商也可以在实现预付功能的时候获得收益。
  银行也积极参与金融科技的发展。交通银行推出中国首个利用虚拟现实技术的3D网银。通过模拟真实的银行场景,用户可以建立一个角色,在银行里办理银行业务、与客服人员沟通、与3D场景内的其他客户交流。平安集团、招商银行、民生银行等积极参与金融科技的发展,与区块链技术公司建立伙伴关系,正式加入R3分布式分类账联盟。
二、金融科技与传统金融的区别及影响
(一)金融科技与传统金融的区别
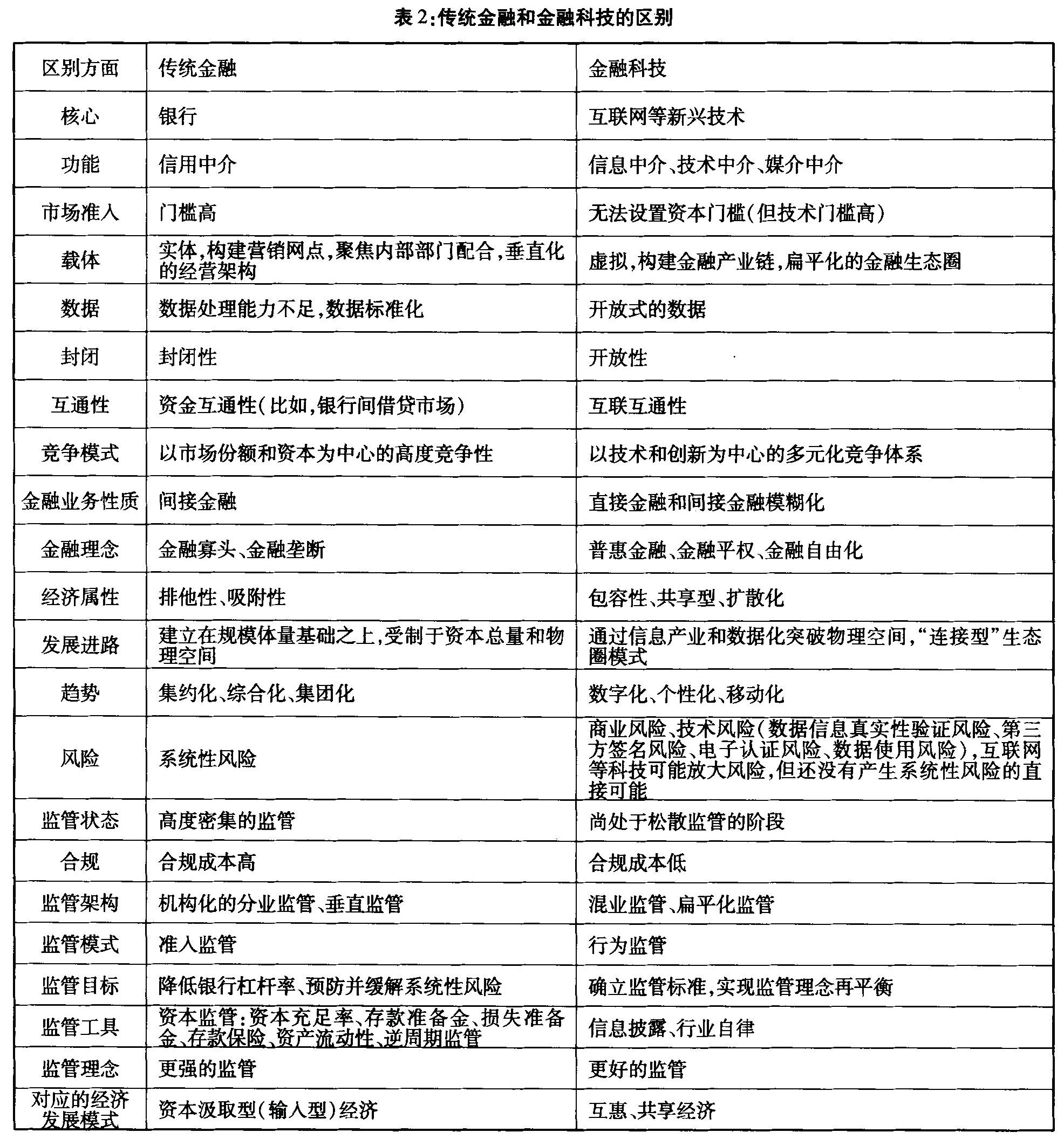
  与其他发达市场不同,中国的消费者对于金融科技产品拥有很高的接受能力。中国消费者缺少非现金支付的选项,无法轻易接触到信用卡或简单的投资产品等银行及金融服务。信用卡渗透率低,使得二维码支付方便快捷的特点凸显出来。中国消费者直接从现金支付模式,跳转到移动支付,再绕过其他现有服务供应,跳转到其他非传统服务。表2列举了金融科技和传统金融主要区别。

(二)金融科技对传统金融的影响
1.金融科技推动金融业的去中心化
  金融科技对金融业态实质性的改变体现在“脱媒化(去中介化)”“去中心化”和“定制化”。这里的“脱媒化”不仅是金融脱媒,更是技术脱媒;“去中心化”不仅是去除传统金融活动中银行所处的中心地位,而且是去除金融活动中银行的金融资源配置的垄断核心地位。通过“脱媒化”和“去中心化”实现金融产品和服务针对金融消费者的“定制化”。于金融消费者而言,“脱媒化”促使了“它融资”向“自融资”的转变[13]。理解金融科技“去中介化”功能的维度是金融科技公司取代银行进行借贷和征信业务,此时利用的不是银行的金融资源,而是与金融资源有关的金融信息。分布式记账和区块链都有“去中心化”的特征,对投资者保护和智能合约等问题有深度影响。
2.金融科技推动金融信息的透明化
  大数据和社交媒体在金融科技业的普遍运用一定程度上缓解了传统借贷和融资过程中存在的严重的信息不对称问题[8]。与融资者不同,投资者对资金流向、用途、回报可能性等因素缺乏充分的信息。由于投资者无法准确地确定风险水平,可能在提供资金时基于风险因素提高资金定价,事实上排除掉了能够支付这个定价的融资者。由于信息不对称,投资者无法向最有需要的融资者提供资金,而最需要的融资者也可能无法获得价格合理的资金。这种信息不对称扭曲了资金的定价机制和资金供需平衡。融资之后,信息不对称还会继续影响风险控制。如果投资者无法对资金使用方实施有效监管,就产生了道德危害,抑制了资金供应者的投资欲望,产生了逆向激励。大数据和社交媒体构建了一个数字化的社会,提供了信息分散化和聚集的功能。云计算和搜索引擎的发展,以及各种数据的分析,有助于集合、传递、分析和利用相关信息,对融资者声誉形成评价机制,帮助信息使用者发现欺诈行为,一定程度上形成了监管机制。国内的阿里小贷运用大数据对借款人的信用分析和贷后管理,国外网贷平台利用社交媒体的数据和信息发放贷款,都取得了进展和实效。从长远看,数据来源、数据有效性和技术发展对改善信息不对称和投融双方信任度能够起到什么样的作用和变革,有待进一步考察。
3.金融科技推动经济的共享化
  金融机构对风险的容忍度低,运营方式固化,经营效率低,对客户需求的应变度也低。金融科技利用信息技术,以实现基于降低交易成本而引发的新型共享安排[14],促进共享经济。共享经济的主要特点就是差别化、信息化、多元化,通过扰乱性的方式改变已有市场,重新建立市场[15]。“互联网+”扩大了可供分享的领域,践行了共享经济。网络平台和共享经济有一种同质性,即公开、去中心化的网络科技和组织形式[9]。金融科技业也将为金融业注入竞争性。最明显的莫过于金融市场和秩序的变化。金融科技业将形成市场化的利率机制,通过市场自由竞争实现借贷利率的市场化。金融科技业还会打破金融业的固有边界,扩展金融交易和金融服务的边界。
4.金融科技推动金融民主化
  金融科技有力地推动了金融民主化。银行是特许行业,具有封闭性和垄断性的特点。以大数据和互联网为基础的金融科技具有开放性和包容性的属性。由于现有银行体系没有充分满足消费者的需求,导致了消费者对其他金融科技公司服务或产品的强烈需求。金融科技公司的支付、借贷、投资、保险和其他非金融服务有很大的市场。对于金融科技企业来说,过去的纯商业模式创新一去不复返,之后的机会更多集中于从技术本身出发,通过技术创新服务于传统金融机构,同时倒逼传统金融机构自发地通过技术进行革新升级。世界上超过四分之一的人没有银行账户,发展中国家有将近一半的人无法享受金融服务。金融科技的某些服务,如移动支付,可以覆盖没有银行账户的人口,为他们提供获得金融服务的非传统渠道,解决社会低收入群体的基础金融需求问题,实现经济的包容性发展[16]
三、金融科技和金融监管
(一)金融科技对金融监管的挑战
  金融科技给金融市场和银行业带来的冲击波也震荡到法律监管。大量的金融科技公司成为私募集团和其他投资者的新宠。一些金融科技公司也试图上市,游走于资本市场。合同互联、许可和合同联营是连接金融科技公司和金融市场的核心。由于需求不同,此类合同互联也会给谈判和争端解决带来新的难点和挑战。金融科技公司的创新型软件和技术是行业发展和前进的核心。金融科技公司的商业方法造就了金融科技公司的成功,但在不同法域的法律保护也不尽相同。商业方法在美国可以得到专利保护,但在欧洲却不能,除非能够证明此类商业方法能够解决技术问题。
  金融科技与监管机关之间互动的方向值得理论界思考。金融监管的疏密决定了金融科技业发展的前景、规模以及金融科技业对银行业颠覆的速度、规模和进程。金融科技对金融监管的影响不言自明。某种程度上,金融科技引领了金融监管的新方向。但是,金融监管的步伐明显慢于金融科技的发展。
1.金融科技对“中心化”监管的逆向拉力作用
  银行监管的中心化特征明显。传统银行的监管核心工具是资本监管,通过银行资本充足率、存款准备金等资本规制工具降低系统性风险。这是一种银行中心化的监管工具。货币政策也是以银行为中心的中心化操作。货币当局通过银行等中介机构和中介指标,向实体经济提供信用,并对经济活动进行调控。金融危机之后,货币政策操作出现“非中心化”(非中介化),货币当局直接向市场投放资金,而且直接调控各个期限的利率和贷款条件。一系列新的货币政策工具,如短期流动性调节工具、常备借贷信贷、抵押补充贷款等,帮助央行脱离开中介机构和中介指标,直接向经济输入流动性,调控经济活动。支付活动也主要依赖中心化的银行进行。中心化有利于降低交易成本。但是,中心化在促进价值交换的同时,增加了成本,拉长了交易时间,损失了用户的选择权带来的信息的有效利用。金融科技有利于去中心化,便利了个人的产品选择,但是会增加交易成本。区块链可以帮助“去中心化”。比如,Ripple就是去中心化的全球支付系统,不依赖任何机构拥有或运营,便于人们在全球范围内快速、低廉地完成转账和支付。这种以区块链为基础的技术能够降低国际支付系统中的重大风险和成本[17]
  金融科技业的大部分不处于监管框架之中,有些处于监管的交叉地带。这就造成了金融科技的发展和金融监管之间出现了一定的紧张关系。金融科技给一向“中心化”的金融监管带来“去中心化”的压力。比如,金融创新作为风险管理政策的结果,事实上规避了资本监管规则,形成资本监管套利[18]。科技和金融互联无形中降低了金融业的门槛。场外衍生品合同监管的方向是通过中央交易对手进行清算。二十国集团在2009年的匹兹堡峰会上指明了这样的监管方向。随着金融科技的发展,特别是分布式账本等新技术对征信体系的介入,“非集中化为导向”的技术将影响集中化记账的“层级式”结算结构。此外,监管机构通常通过资产负债表获得金融机构的信息,并且通常使用杠杆率和流动性标准的监管工具对资产负债表加以约束,从而实现金融稳定。但是,监管部门很难通过资产负债表获得网贷公司(和以互联网为基础的金融业态)的充分信息,对资产负债表的限制也无法有效地对网贷公司进行有效监管和影响。许多金融科技从业机构游离于金融统计体系之外,特别是资金流向方面的空白给实施监管和调控带来难度。由于从业机构是非传统金融机构,它们在业务操作、产品定价、合同文本、合格投资者认定等方面标准化和规范化的程度并不一致,无法适用“中心化”监管模式。
2.金融科技对监管俘获的瓦解作用
  监管部门的监管俘获一直是困扰银行监管的问题[19]。监管俘获是指监管者被各种因素带入到被监管者的认知状态。在这一过程中,监管者渗透式地把目标、利益和对既得权益的认知内在化,而这些目标、利益和认知恰恰是监管者原本打算去监管或者应该去监管的内容[20]。根据管制公益性理论(public interest theories of regulation),监管可能产生“寻租”和“创租”活动,监管当局可能以公共利益之名行“寻租”之实,造成了监管失灵、“监管时滞”和权力寻租等一系列问题[21],对管制的目标受益者带来意想不到的负面影响[22]。金融科技业的扩大必然引起监管部门的注意。监管部门在反洗钱、合规和信贷控制方面有比较严格的监管框架和规则,对金融科技的发展存在刚性压力。互联网金融与金融科技的本质都是信息技术在金融领域的应用。这些服务和银行所提供的金融产品、服务既可能形成补充,也可能形成颠覆。金融科技带来的这些变量弱化了监管俘获的动力,影响了监管逻辑和监管因素序列。
  这里首先要确定的是合法性问题,即金融科技行业的活动是否符合法律规定。与互联网金融类似,金融科技的定性是首要问题。这种定性(和监管逻辑)可以依赖两种路径。一是从金融科技的本质为起点做出定性。如果金融科技的本质和传统金融没有差别或者足够接近,那么适用当前的金融监管框架和规则就是合理选项。反之,如果本质上金融科技和传统金融差别很大,那么现有的金融监管框架和规则就不是合理和最优选项[23]。二是从金融科技涉及到的风险为切入点。传统银行业监管的逻辑起点是系统性风险。如果金融科技涉及到系统性风险,那么传统银行或金融法的适用就理所当然。反之,如果金融科技的发展没有涉及到系统性风险,过度强调风险,用针对系统性风险的金融法加以规制和调控就显得不合时宜,制度成本过高,会阻碍金融的进步。但是,金融监管部门在监管时经常对系统性风险做扩大化的解释[10],技术上混同系统性风险和系统风险[11]
  市场主体和监管机构的价值诉求存在明显差异。金融市场主体追求利润和商业利益。金融监管部门的首要任务是维护金融安全和金融稳定,防治、降低和处置金融活动中累积的系统性风险。这种微观和宏观利益之间的差异在博弈中要达到完全均衡存在难度。金融监管当局对金融机构及其契约安排的回应往往显得滞后,这解释了金融监管部门对新兴的金融业态有主动介入和监管冲动的原因。以互联网金融监管的范式为例,金融监管部门有将金融监管扩大化的倾向,这和监管部门本身的监管动力和既得利益有关,也和金融监管部门对系统性风险做扩大化解读有关。比如,国务院办公厅于2016年10月13日发布的《互联网金融风险专项整治工作实施方案》(以下简称《实施方案》)要求从更加系统的角度开展风险防控,重视风险的关联和传导。此处,《实施方案》本身并没有认定互联网金融是否涉及系统性风险,却要求从更加系统的角度开展风险防控[12]。换言之,实施方案的预设前提是互联网金融存在着类似于系统性风险的风险。网贷平台等新金融参与者与银行可能涉及的系统性风险的主要交集点是银行可能作为网贷平台的资金存管机构。根据银监会、工信部、工商总局等四部委于2016年8月17日发布的《网络借贷信息中介机构业务活动管理暂行办法》,网贷平台应当实行自身资金与出借人、借款人资金的隔离管理,应该选择符合条件的银行作为出借人与借款人的资金存管机构[13]。但是,这样的交集点并不足以充分说明网贷平台等新金融机构必然带有系统性风险。更何况,网贷平台被限定为信息中介,而非信用中介[14],不允许吸收存款,设立资金池进行非法集资,被禁止开展类似资产证券化业务或实现打包资产、证券化资产、信托资产、基金份额等形式的债券转让行为[15]
3.金融科技对金融监管原则形成压力
  宏观审慎性监管是金融危机以后二十国集团下金融稳定委员会和巴塞尔委员会确定的原则,修正了先前巴塞尔委员会确定的微观审慎性监管原则。宏观审慎性监管是指监管着眼于整个金融体系而非具体的金融机构,其目标是维持整个金融体系的稳健性而非具体金融机构的稳健性[24]。审慎性原则作为核心原则的目的是保持金融机构的清偿能力,具体体现在资产流动性、资本充足率、内部控制、资产质量、损失准备金、风险集中等方面。由于金融科技业的典型特征是技术驱动型产业,产业要素更多地集中在新技术创新方面,尚没有完全形成一个稳定可期的金融业务模式[25],所以金融科技业暂时没有引发系统性风险的可能,对该行业适用宏观审慎监管原则的必要性成疑。换言之,宏观审慎监管原则不能盲目和必然地适用于以共享和普惠为特征的金融科技业。
  根据世界银行在普惠金融指标上的最新数据,中国的大部分指标均排在发展中国家前列,账户普及率和储蓄普及率等指标甚至优于G20国家的平均值[26]。手机银行业务使得数百万之前得不到银行服务的大众被纳入了主流金融体系[27]。以数字技术为代表的普惠金融成为网络消费时代的重要特征。移动支付的普及和农村金融和网络基础设施的完善进一步深入了普惠金融,技术、金融和网络消费的良性互动推动了经济增长模式的转换。但是,中国发展普惠金融面临“普惠金融悖论”的困境。金融服务的需方希望以低成本获得金融产品和服务,而金融服务的提供方希望以高收益提供金融服务和产品。向小微企业和低收入人群普及金融服务的困难在于成本高、效率低、商业可持续性不足、金融资源普及无法均衡。金融科技作为数字普惠金融的新模式恰恰能够降低金融交易成本、提高金融资源配置效率、扩展金融服务辐射距离。网络的延伸扩大了金融服务的边界,网络效应保障了金融服务收益,使得金融科技在发展普惠金融业务上具有商业可持续性。二十国集团杭州峰会通过的《G20数字普惠金融高级原则》鼓励各国依托先进数字技术促进普惠金融发展。
  另外,金融科技既有增加泡沫化也有去泡沫化的双重特征。以P2P为例,快速发展的金融科技已经遏制了P2P行业早期的野蛮生长。但是,从监管的角度看,去杠杆化仍然是监管当局必须面对的监管挑战[28]。金融业的重要挑战是经济“脱实向虚”,大量资金流向同业拆借、金融投资和房地产投资,降低了金融资源流向实体经济的规模和增长,增大了金融体系的风险。数字技术和移动支付等科技金融的发展在消费需求端和消费供给侧两端促进金融消费,为金融业的发展注入了活力,推动了网络消费和实体经济的发展。通过不同于传统银行和债券市场等负债渠道的平台把巨额储蓄转化为投资,可以降低社会杠杆率。
4.消费者保护是监管难题
  以人工智能为例,人工智能化的投资咨询服务提出了消费者对人工智能的信任问题[29]。大数据采集、使用都涉及到数据安全和隐私保护、商业机密和国家信息安全。合法性和安全性是大数据发挥价值的制约性因素之一。美国白宫在2014年就发表书面声明指出,大数据创造的社会价值和经济价值应该遵从“隐私、公正、平等、自主”[16]。中国立法和执法机关还没有对大数据使用和搜集的原则或规则提出明确的说法。相比西方国家,中国对“网上保安”及“个人资料提供”的法律切入较少。中国对跨业数据交换也没有太多法律规定,这客观上有利于金融大数据的发展[17]。区块链是对互联网上的数据进行确权的成本最低的技术。此外,分布式账本技术(distributed ledger technology)的匿名性和金融科技对信息的使用和需求有所契合。两者显著影响金融活动中最基本的基础设施——“货币”和“分类账”。实名制的推行,客观上便利了大数据功能的发挥[18]。用户画像可以更加精准,用户粘性更高,每一个手机账号背后都是清晰可见的固定客户,涵盖了用户个人信息以及消费行为信息。在大数据的支撑下,金融科技领域的发展水到渠成。
5.金融科技的发展对我国现有的金融分业监管构成挑战
  目前的分业监管模式以机构监管为核心,可以处理传统金融业态所具有的银行中心化和系统性风险的特点[19]。银行作为信用中介以负债方式募集资金,资金所有权转移到银行(或保险公司),产生风险外溢。因此,监管对象侧重资金投向、负债成本和资产规模。受到此类监管的银行和保险公司表现出重资本和低风险偏好的特征。间接融资体系是金融机构以债务进行融资,具有杠杆性。
  金融科技有利于资金的供方和需方直接交易。直接融资的金融机构不承担资金和信息中介作用。直接融资是以买卖证券为核心的资本市场。市场决定性作用要求充分尊重证券买卖双方的自主交易权,不干涉交易价格。但是,施加外部监管必然影响直接融资的内生活力。如果使用针对银行的监管模式,无疑会通过资本充足率等规制工具补充资产负债风险,进而管制资金的中介交易价格。这会直接加重合规成本,改变金融科技业的风险偏好,产生制度性抑制的效果,降低金融科技的创新活力。监管直接融资的逻辑起点是维护市场秩序,避免市场失灵。直接融资的监管工具主要是信息和代理问题。通过披露制度,证券发行人应当对投资者如实告知经营情况和风险,以便投资者可以在充分信息的基础上做出投资决定。同时,代理买卖交易证券的机构应当履行诚实守信,减少代理成本,坚持投资者利益至上。以受托责任为核心的行为监管体系在法律上强制规定代理人必须坚持委托人利益至上。
  分业监管对金融科技所具有的多样性、综合性和跨界性(或混业性)的特征有些力不从心。金融科技提供的产品或服务模糊了金融分业经营的界线。消费者可以通过同一个平台购买银行理财、基金、保险等各种产品,而这些产品和数字金融平台具有明显的混业特征。目前针对以银行为中心的间接融资的监管模式会造成金融监管真空,加重合规成本。金融科技业从业主体、行为的交叉性和功能监管的条状分割格局格格不入,已有监管机构的职权划分无法有效触及金融科技业的主体和客体,监管协调就更为紧迫。分业监管部门无法制定统一的规则和标准以规制金融科技业。分业监管部门之间的协调也会涉及更多的成本和监管失灵。比较可行的监管改革路径是将现有的依据金融活动主体(金融机构产品或服务类型)确定监管管辖权,转变为以金融业务和金融行为作为监管对象,确立监管管辖权。以Ripple为例,谨慎监管模式和原则不足以构成监管模式,而需要确立针对此类特定支付方式的监管原则,如防范金融风险原则、透明性原则、风险管理原则(系统性风险、反洗钱风险和“了解你的客户”风险)以及操作风险管理原则等[17]
(二)金融监管的路径依赖
  由于不必然存在系统性风险,对金融科技的监管不能严格适用风险监管,而应该在合规监管、竞争监管和消费者保护监管等方面有所着力[20]。金融科技由于受众范围大,参与交易人数多,确实会具有比较明显的公众性。其中的风险和争议有演变为社会问题的可能,但这未必推导出金融科技应当受制于宏观审慎监管的结论。金融科技加深了金融业、科技企业和市场基础设施运营企业之间的融合,增加了机构之间的关联性和金融业的复杂性。在金融市场波动的情况下,众多市场参与者的参与还可能形成“羊群”效应,加大市场波动、共振和顺周期性,风险波动和传导速度会加快。但是,金融科技介入的金融业务不与中央清算机制链接,尽管交易方之间的风险敞口增多,未必引发系统性风险。由于金融科技运用信息技术和大数据,可以预见的是,监管部门会着力于信息方面的监管,强化信息披露制度[30]。厦门于2017年2月4日率先在全国出台网贷管理办法。根据银监会等四部委的《网络借贷信息中介机构业务活动管理暂行办法》,厦门市金融工作办公室发布《厦门市网络借贷信息中介机构备案管理暂行办法》[21],实行网络借贷信息中介机构备案登记管理制度[22],完善网贷机构基本统计信息[23]。网贷机构信息被要求在指定网站上进行公示[24]。涉及到注册资本、合作的资金存管银行业金融机构、增值电信业务经营许可等重要信息变更的,除了备案变更外,还要进行公示[25]。厦门市金融办有权根据相关监管规则,依据网贷机构备案材料、厦门市金融风险防控预警平台的信息数据以及评估参数等内容对网贷机构进行评估分类,并将评估分类结果在指定网站上公布[26]。由于《网络借贷信息中介机构业务行动管理暂行办法》明确了网贷机构信息中介的本质属性,信息就成为监管部门重点监管对象和工具,备案信息会被用来建立金融风险防控预警平台、建立网贷机构档案,为后续日常监管提供依据[27]
  金融稳定性是金融监管部门的首要任务。金融科技公司的创新对金融稳定性有所影响甚至危害。网络安全、数据安全、隐私保护和金融服务业基础设施的完整性贯穿了行业发展和金融安全的始终。其中,透明度是在扩大金融提供范围和防止违规之间寻求平衡的核心。透明度既是金融科技行业参与者向消费者提供产品和服务的目标,也是市场监管者采取监管举措的目标。
  监管制度可以对金融科技可能引发的风险和负面效应进行合理关注,但不宜对金融科技施加过度监管。互联网属性是做流量和用户,不承担信用风险,业务规模与流量和用户成正比;金融属性是指要承担一定的信用风险,风控是核心,规模越大通常风险也越大,要用银行体系的估值方法。相较互联网金融主要停留在对传统金融渠道的变革,金融科技全面融入支付、借贷、零售银行、保险、财富管理和交易结算六大金融领域。具体而言,金融科技的监管可以注重三个方面。首先,建立跟踪、监测和量化金融科技可能形成的系统性风险及其潜在影响的机制和框架;其次,设计预防金融科技业发生系统性风险的标准、手段和规制工具,提出有针对性和应对性的措施;再者,减少金融科技负外部性溢出,建立金融科技和其他金融行业的有效隔离,降低系统性风险对整体性的金融市场、金融治理框架和金融体系的冲击。
(三)国别(地区)试验:原则多于规则
1.总体趋势:在监管和再监管之间的徘徊
保存检索条件
X
添加标签:

给这组订阅条件设置标签名称,可以更加方便您管理和查看。

保存条件:
微信“扫一扫”
法信App“扫一扫”
操作提示
对不起,您尚未登录,不能进行此操作!
关联法条X